Your browser does not fully support modern features. Please upgrade for a smoother experience.
Submitted Successfully!
Thank you for your contribution! You can also upload a video entry or images related to this topic. For video creation, please contact our Academic Video Service.
Version Summary Created by Modification Content Size Created at Operation
1 Hamed Taherdoost -- 2638 2023-10-02 05:56:29 |
2 format correct Wendy Huang Meta information modification 2638 2023-10-07 09:38:45 |

Video Upload Options

We provide professional Academic Video Service to translate complex research into visually appealing presentations. Would you like to try it?
Cite
If you have any further questions, please contact Encyclopedia Editorial Office.
Taherdoost, H. Deep Learning and Neural Networks in Decision Making. Encyclopedia. Available online: https://encyclopedia.pub/entry/49808 (accessed on 09 May 2026).
Taherdoost H. Deep Learning and Neural Networks in Decision Making. Encyclopedia. Available at: https://encyclopedia.pub/entry/49808. Accessed May 09, 2026.
Taherdoost, Hamed. "Deep Learning and Neural Networks in Decision Making" Encyclopedia, https://encyclopedia.pub/entry/49808 (accessed May 09, 2026).
Taherdoost, H. (2023, October 02). Deep Learning and Neural Networks in Decision Making. In Encyclopedia. https://encyclopedia.pub/entry/49808
Taherdoost, Hamed. "Deep Learning and Neural Networks in Decision Making." Encyclopedia. Web. 02 October, 2023.
Deep Learning and Neural Networks in Decision Making
Edit

The term “deep learning” encompasses the challenge of adjusting the link weights within a deep neural network to achieve a desired input–output mapping. Deep neural networks are computational systems comprising units that resemble neurons and are connected through synapse-like connections. These units transmit scalar values akin to spike rates, which are determined by the total of their inputs or the activity of preceding units multiplied by the strength of the transmitting synapse. One of the formidable challenges faced by scholars and professionals is making decisions based on massive data while considering multiple criteria. The integration of deep learning algorithms into current approaches for handling large datasets has enabled the development of more intelligent decision support systems.

decision making deep learning neural networks AI machine learning

1. Introduction

Deep neural networks are computational systems comprising units that resemble neurons and are connected through synapse-like connections. These units transmit scalar values akin to spike rates, which are determined by the total of their inputs or the activity of preceding units multiplied by the strength of the transmitting synapse, as explained by Goodfellow et al. [1]. It is noteworthy that the activity of these units is governed by non-linear functions applied to their inputs. This non-linearity enables the creation of networks with multiple layers of units positioned between the “output” and “input” sides, giving rise to what we call “deep” neural networks. These deep networks have the capacity to approximate any function that maps activation inputs to activation outputs [2]. Additionally, there are “recurrent” neural networks (RNNs) that can compute functions based on input sequences, as their network activations can retain information from previous events when loops are present in the connection topology [3].
The term “deep learning” encompasses the challenge of adjusting the link weights within a deep neural network to achieve a desired input–output mapping [4]. However, while backpropagation has been in use for over three decades, it was primarily applied to supervised and unsupervised learning scenarios. In supervised learning, the objective is to learn from labeled data, whereas in unsupervised learning, the focus is on creating meaningful representations of input data. These paradigms are quite distinct from reinforcement learning (RL), where the learner must determine actions that maximize rewards. RL also introduces the concept of exploration, where the learner must balance the search for new actions with exploiting previously acquired knowledge. Unlike traditional supervised and unsupervised learning, RL assumes that the actions taken by the learning system influence its future inputs, creating a sensory–motor feedback loop. This introduces complexities due to non-stationarity in the training data, and the desired outcomes in RL often involve multiple decision-making steps rather than simple input–output mappings [5].
One of the formidable challenges faced by scholars and professionals is making decisions based on massive data while considering multiple criteria. Researchers are actively exploring innovative approaches to build decision support systems that integrate AI and machine learning to address the diverse challenges across various big data application domains. These systems facilitate decision making by taking into account a range of factors such as the number of options, effectiveness, and potential outcomes. There exist several decision support systems designed to assist in this complex decision-making process [6][7]. Effective decision making is paramount for the success of businesses and organizations, given the multitude of criteria that can influence whether or not a particular course of action should be pursued [8].
The integration of deep learning algorithms into current approaches for handling large datasets has enabled the development of more intelligent decision support systems [9][10]. These systems find applications in various industries, including agriculture, the energy sector, and business [11][12][13]. Multiple disciplines offer a range of theories and techniques, from fundamental to advanced and intelligent models, to aid in the decision-making process [14][15].

2. Preprocessing Stages and Caveats in AI Decision Making

The preprocessing of data is a pivotal step in the decision-making process for AI models. Raw data must undergo cleansing, transformation, and engineering to make it suitable for analysis and model training. Data cleansing involves handling issues like missing values and outliers to prevent skewed results. However, mismanagement at this stage can introduce errors and alter the behavior of the model [16]. Integrating data from various sources presents challenges due to diverse formats, dimensions, and units. Care must be taken to avoid conflicts and errors in this process [17]. Additionally, the selection of relevant features and the creation of new ones based on domain expertise can enhance model performance. Nevertheless, incorrect decisions may lead to overfitting or the loss of critical information [18].
Different data types, such as sequential or text data, come with specific constraints. When dealing with sequential data, maintaining the order of samples is crucial to avoid inaccurate predictions or the loss of temporal trends [17]. In the interim, tokenization, stemming, and stop word elimination are required for text data preprocessing; however, improper control of these processes can result in the loss of crucial context or meaning [16]. To avoid introducing majority-class bias, it is also necessary to evaluate how to manage data imbalances in classification assignments [18]. To protect user privacy, the personal information in the dataset needs to be anonymized or encrypted. Equal weight is given to privacy and security considerations [17].
Data scientists need to establish a balance between model complexity and interpretability to develop a robust and trustworthy model. Some preprocessing techniques may increase precision but also reduce interpretability, which can be problematic when making crucial decisions [18]. Additionally, since preprocessing should not result in extensive data fitting, the model’s generalizability should be maintained [16]. To evaluate the effects of each preprocessing stage and determine the most appropriate techniques for the task, a comprehensive understanding of the data, domain, and issue at hand is required [17]. Regular validation and testing of the model using diverse preprocessing techniques facilitate selecting the most effective AI-driven decision-making procedures [16][18].

3. Types of Neural Networks Used in Decision Making

Neural networks represent a powerful class of machine learning algorithms that have found widespread application in decision-making tasks [19]. They are designed to learn and simulate complex interactions between inputs and outputs, drawing inspiration from the functioning of the human brain. Neural networks typically consist of interconnected neurons organized into layers, with the three primary layer types being the input, hidden, and output layers [20]. Each neuron receives input, performs mathematical processing, and produces an output, which is then transmitted to neurons in subsequent layers.
The primary strength of neural networks lies in their ability to learn from and generalize across extensive datasets. During the training phase, the network adjusts its internal parameters, known as weights, based on input–output examples. The objective is to minimize the disparity between the actual outputs in the training data and the network’s predictions. Once trained, neural networks can be deployed for decision-making tasks by providing new data as the input and obtaining predictions as the output. Through training, neural networks acquire the capability to identify patterns and make inferences, making them suitable for applications such as classification, regression, and pattern recognition.
Different neural network architectures are employed in decision-making scenarios [21][22][23][24]. The feedforward neural network (FNN) represents one of the most fundamental types, where data flow from the input layer to the output layer in a unidirectional manner [25]. Convolutional neural networks (CNNs) are commonly used for image and video analysis, as they can capture spatial correlations through convolutional layers [26][27]. RNNs are well-suited for tasks involving sequential data due to their cyclic connections, allowing them to model temporal dependencies [3].
Neural networks have found successful applications in various decision-making domains, including natural language processing (NLP), computer vision, speech recognition, recommendation systems, and autonomous vehicles. Their ability to recognize intricate patterns and make precise predictions has made them invaluable tools across numerous industries. However, neural networks also face challenges, such as computational complexity, extensive training time, and the risk of overfitting, where the network memorizes training data rather than generalizing effectively to new data. To address these issues, regularization techniques and appropriate data preprocessing are commonly employed.
Neural networks are a potent class of machine learning algorithms applied to decision-making problems. They learn from data to create predictions or conclusions based on intricate patterns and relationships. They have become a key tool in AI due to their adaptability and capacity for handling complex issues. Neural networks come in a variety of forms and are utilized frequently in numerous industries. Classification, regression, and pattern recognition applications utilize the most fundamental FNN or multilayer perceptron type [28]. CNNs are the best choice for image-related tasks such as classification, object detection, and segmentation because they are so adept at interpreting visual input [29]. Recurrent neural networks (RNNs) are well-suited for sequential data, such as time series or NLP, due to their cyclic connections, which permit the modeling of temporal dependencies [30]. Variants such as Long Short-Term Memory (LSTM) [31] and Gated Recurrent Unit (GRU) [32] enable RNNs to better manage long-term dependencies, thereby resolving the problem of vanishing gradients [33].
Furthermore, Generative Adversarial Networks (GANs) introduce a unique approach where discriminator and generator networks compete to create increasingly realistic synthetic data. GANs have demonstrated success in tasks such as unsupervised learning, data synthesis, and image generation [34]. Additionally, reinforcement learning (RL) networks combine neural networks with RL algorithms to facilitate learning through interaction with the environment, making them suitable for decision-making tasks with delayed rewards, such as gaming, robotics control, and autonomous systems [35].
The selection of the most appropriate deep learning technique depends on factors like the type of data, task requirements, and the need to identify specific dependencies or patterns (Figure 1). Researchers and practitioners continually experiment with various neural network topologies to push the boundaries of AI and decision making, seeking optimal solutions for their unique use cases.
Figure 1. Selecting the right neural network for the problem domain.
A few types of neural networks applied to decision-making problems are listed in Figure 1. In addition to the previously mentioned neural network architectures, several other specialized models are applied to decision-making problems, including transformer networks, deep belief networks, and self-organizing maps. These architectures each have their own unique strengths and are suitable for specific types of data and tasks. The choice of the most appropriate neural network architecture depends on the nature of the data being processed and the problem at hand. Figure 2 provides a high-level overview of the neural network decision-making process, from the initial choice of network type to the generation and presentation of the final decision or prediction. The provided flowchart can be adjusted and customized to suit the specific decision-making task at hand. Due to their adaptable nature, neural network configurations can effectively serve a wide range of decision-making scenarios.
Figure 2. Neural networks in decision-making process flowchart.

4. Deep Learning Algorithms and Architectures

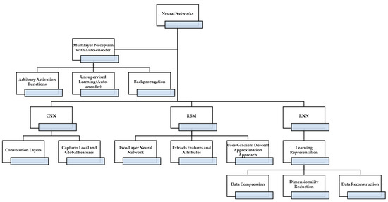
A subset of machine learning techniques based on learning data representations is known as deep learning. The fundamental component of deep learning neural networks is the distributed information processing and communication nodes seen in biological systems. Convolution neural networks, multilayer perceptrons, restricted Boltzmann machines (RBMs), auto-encoders, RBMs, RNN, and others are some of the different components of deep learning [36][37][38]. A feed-forward neural network with many hidden layers is called a multilayer perceptron with an autoencoder. Perceptrons that use arbitrary activation functions are included in each layer. An unsupervised learning model called an auto-encoder aims to recreate the input data in the output. The backpropagation approach used by this neural network determines the gradient of the error function about the neural network’s weights. The primary component of learning representation encodes the input and reduces large vectors into small vectors. The tiny vectors record the most important vector characteristics that aid in data compression, dimensionality reduction, and data reconstruction. Convolution layers make up the feed-forward neural network known as the CNN. These convolution layers capture the local and global feature that contributes to improving accuracy. Hidden and visible layers are parts of the two-layer neural network that makes up the RBM. There is no interlayer communication between the visible and the concealed layers. This RBM extracts features and attributes using the gradient descent approximation approach. Figure 3 depicts deep learning’s components (neural networks: multilayer perceptron with auto-encoder, CNN, and RBM), and learning representation.
Figure 3. Deep learning methods and their practical applications.
Over the past decade, managers have rapidly adopted deep learning to enhance decision making across various levels and processes within organizations [39]. Deep learning applications within companies have seen significant utilization in the context of the ever-expanding realm of social media activities, which generate vast amounts of user-generated content [40]. Much of this content is in unstructured formats, including text, photos, and videos. Deep learning algorithms have been instrumental in navigating and extracting insights from this complex digital landscape, often referred to as the “echoverse”. This echoverse encompasses not only user-generated content but also includes content generated by organizations themselves, traditional news media, and press releases [41]. Deep learning technologies have proven invaluable in processing and making sense of the rich and diverse data within this echoverse, thereby enhancing decision-making capabilities for businesses.

5. Applications of Deep Learning and Neural Networks in Decision Making

Deep learning and neural networks have revolutionized various fields by harnessing their capability to process vast datasets and discern meaningful patterns [42]. In computer vision, they have ushered in a transformative era, reshaping tasks such as object detection, facial recognition, and image categorization [43]. These neural networks are now being trained on extensive datasets to make precise decisions based on visual information, enabling innovations like autonomous vehicles, surveillance systems, and medical image analysis [44]. Their adeptness at identifying and classifying objects in images has led to advancements in domains as diverse as agriculture and healthcare [45].
In the realm of natural language processing (NLP), deep learning has achieved remarkable progress, with neural networks excelling in various applications, including language translation, sentiment analysis, and question-answering systems [46][47][48]. They make it possible for chatbots, virtual assistants, and search engines to comprehend language since they can evaluate and interpret textual content [49]. These innovations have fundamentally improved human–computer interfaces and transformed how humans interact with technology [45][46].
Recommender systems have also benefited significantly from deep learning techniques, as neural networks can deliver personalized recommendations in e-commerce platforms, streaming services, and social media by analyzing user preferences and historical data [50]. Consequently, user experiences have been enhanced, engagement has soared, and content delivery has become more efficient [51].
Furthermore, the influence of deep learning extends into the realm of financial decision making, where neural networks have made a substantial impact by evaluating intricate financial data, predicting stock market trends, detecting fraud, and supporting algorithmic trading and credit scoring [52]. These models empower real-time decision making by scrutinizing vast datasets and uncovering trends, thereby mitigating risk and enhancing financial performance [53]. In summary, the versatile applications of deep learning and neural networks span multiple domains, including computer vision, NLP, recommender systems, and financial decision making, as highlighted in Table 1. These technologies have ushered in transformative changes by harnessing their data-processing prowess to extract valuable insights and drive innovation.
Table 1. Overview of the various applications of deep learning and neural networks in decision making across different fields.
Application Description Technical Aspect
Image and Object Recognition Deep learning models for image classification, object detection, and facial recognition. CNNs and Transfer Learning
NLP Neural networks for language translation, sentiment analysis, and question-answering systems. RNNs, Transformers, and Word Embeddings
Recommender Systems Personalized recommendations in e-commerce, streaming services, and social media platforms. Collaborative Filtering and Matrix Factorization
Financial Decision Making Stock market prediction, fraud detection, credit scoring, and algorithmic trading. Time Series Analysis and Reinforcement Learning
Healthcare and Medicine Medical diagnosis, disease prediction, and treatment planning using medical data and images. Medical Imaging Analysis and Clinical Data Integration
Autonomous Systems Decision making in self-driving cars, drones, and robots for navigation and task execution. Sensor Fusion and Path Planning
Anomaly Detection Identifying anomalies or outliers in network security, fraud detection, and predictive maintenance. Autoencoders and Isolation Forests
Gaming and Strategy Deep learning models trained through RL for game playing and strategy. RL and Deep Q-Networks (DQN)

References

  1. Goodfellow, I.; Bengio, Y.; Courville, A. Deep Learning; MIT Press: Cambridge, MA, USA, 2016.
  2. Sutskever, I.; Hinton, G.E. Deep, Narrow Sigmoid Belief Networks Are Universal Approximators. Neural Comput. 2008, 20, 2629–2636.
  3. Salehinejad, H.; Sankar, S.; Barfett, J.; Colak, E.; Valaee, S. Recent advances in recurrent neural networks. arXiv 2017, arXiv:1801.01078.
  4. Volk, M.J.; Lourentzou, I.; Mishra, S.; Vo, L.T.; Zhai, C.; Zhao, H. Biosystems Design by Machine Learning. ACS Synth. Biol. 2020, 9, 1514–1533.
  5. Botvinick, M.; Wang, J.X.; Dabney, W.; Miller, K.J.; Kurth-Nelson, Z. Deep Reinforcement Learning and Its Neuroscientific Implications. Neuron 2020, 107, 603–616.
  6. Nazir, S.; Shahzad, S.; Nazir, M.; ur Rehman, H. Evaluating security of software components using analytic network process. In Proceedings of the 2013 11th International Conference on Frontiers of Information Technology, Islamabad, Pakistan, 16–18 December 2013; IEEE: Manhattan, NY, USA.
  7. Shah Nazir, S.S.; Zada, I.; Khan, H. Evaluation of software birthmarks using fuzzy analytic hierarchy process. In Proceedings of the Fourth International Multi-Topic Conference, Jamshoro, Pakistan, 11–13 February 2015.
  8. Taherdoost, H.; Madanchian, M. Multi-Criteria Decision Making (MCDM) Methods and Concepts. Encyclopedia 2023, 3, 77–87.
  9. Safdar, S.; Zafar, S.; Zafar, N.; Khan, N.F. Machine learning based decision support systems (DSS) for heart disease diagnosis: A review. Artif. Intell. Rev. 2018, 50, 597–623.
  10. Jemmali, M.; Alharbi, M.; Melhim, L.K.B. Intelligent Decision-Making Algorithm for Supplier Evaluation Based on Multi-criteria Preferences. In Proceedings of the 2018 1st International Conference on Computer Applications & Information Security (ICCAIS), Riyadh, Saudi Arabia, 4–6 April 2018; IEEE: Manhattan, NY, USA, 2018.
  11. Petkovics, I.; Simon, J.; Petkovics, A.; Covic, Z. Selection of unmanned aerial vehicle for precision agriculture with multi-criteria decision making algorithm. In Proceedings of the 2017 IEEE 15th International Symposium on Intelligent Systems and Informatics (SISY), Subotica, Serbia, 14–16 September 2017; IEEE: Manhattan, NY, USA, 2017.
  12. Schwenk-Ferrero, A.; Andrianov, A. Nuclear Waste Management Decision-Making Support with MCDA. Sci. Technol. Nucl. Install. 2017, 2017, 9029406.
  13. Fleig, C.; Augenstein, D.; Maedche, A. Designing a Process Mining-Enabled Decision Support System for Business Process Standardization in ERP Implementation Projects. In Business Process Management Forum, Proceedings of the BPM Forum 2018, Sydney, NSW, Australia, 9–14 September 2018, Proceedings 16; Springer: Berlin/Heidelberg, Germany, 2018.
  14. Alaeddini, A.; Murty, K.G. DSS (Decision Support System) for Allocating Appointment Times to Calling Patients at a Medical Facility. In Case Studies in Operations Research: Applications of Optimal Decision Making; Springer: Berlin/Heidelberg, Germany, 2015; pp. 83–109.
  15. Supriadi, L.S.R.; Pheng, L.S. Knowledge based decision support system (KBDSS). In Business Continuity Management in Construction; Springer: Singapore, 2018; pp. 155–174.
  16. Fan, C.; Chen, M.; Wang, X.; Wang, J.; Huang, B. A Review on Data Preprocessing Techniques Toward Efficient and Reliable Knowledge Discovery From Building Operational Data. Front. Energy Res. 2021, 9, 652801.
  17. Alexandropoulos, S.-A.N.; Kotsiantis, S.B.; Vrahatis, M.N. Data preprocessing in predictive data mining. Knowl. Eng. Rev. 2019, 34, e1.
  18. Sarker, I.H. AI-Based Modeling: Techniques, Applications and Research Issues Towards Automation, Intelligent and Smart Systems. SN Comput. Sci. 2022, 3, 158.
  19. Taherdoost, H. Machine Learning Algorithms: Features and Applications. In Encyclopedia of Data Science and Machine Learning; IGI Global: Hershey, PA, USA, 2023; pp. 938–960.
  20. Moghar, A.; Hamiche, M. Stock Market Prediction Using LSTM Recurrent Neural Network. Procedia Comput. Sci. 2020, 170, 1168–1173.
  21. Alexandrino, P.d.S.L.; Gomes, G.F.; Cunha, S.S. A robust optimization for damage detection using multiobjective genetic algorithm, neural network and fuzzy decision making. Inverse Probl. Sci. Eng. 2019, 28, 21–46.
  22. Wu, Y.; Giger, M.L.; Doi, K.; Vyborny, C.J.; Schmidt, R.A.; Metz, C.E. Artificial neural networks in mammography: Application to decision making in the diagnosis of breast cancer. Radiology 1993, 187, 81–87.
  23. Vega, M.A.; Todd, M.D. A variational Bayesian neural network for structural health monitoring and cost-informed decision-making in miter gates. Struct. Health Monit. 2022, 21, 4–18.
  24. Suresh, A.; Udendhran, R.; Balamurgan, M. Hybridized neural network and decision tree based classifier for prognostic decision making in breast cancers. Soft Comput. 2020, 24, 7947–7953.
  25. Vijayakumar, T. Neural network analysis for tumor investigation and cancer prediction. J. Electron. 2019, 1, 89–98.
  26. Simoes, G.S.; Wehrmann, J.; Barros, R.C.; Ruiz, D.D. Movie genre classification with convolutional neural networks. In Proceedings of the 2016 International Joint Conference on Neural Networks (IJCNN), Vancouver, BC, Canada, 24–29 July 2016; IEEE: Manhattan, NY, USA, 2016.
  27. Kader, I.A.E.; Xu, G.; Shuai, Z.; Saminu, S.; Javaid, I.; Ahmad, I.S. Differential Deep Convolutional Neural Network Model for Brain Tumor Classification. Brain Sci. 2021, 11, 352.
  28. Georgevici, A.I.; Terblanche, M. Neural networks and deep learning: A brief introduction. Intensiv. Care Med. 2019, 45, 712–714.
  29. Guberman, N. On complex valued convolutional neural networks. arXiv 2016, arXiv:1602.09046.
  30. Mikolov, T.; Karafiát, M.; Burget, L.; Cernocký, J.; Khudanpur, S. Recurrent neural network based language model. In Interspeech; ISCA: Makuhari, Chiba, Japan, 2010.
  31. Gers, F.A.; Schmidhuber, J.; Cummins, F. Learning to Forget: Continual Prediction with LSTM. Neural Comput. 2000, 12, 2451–2471.
  32. Cho, K.; Van Merrienboer, B.; Bahdanau, D.; Bengio, Y. On the properties of neural machine translation: Encoder-decoder approaches. arXiv 2014, arXiv:1409.1259.
  33. Rumelhart, D.E.; Hinton, G.E.; Williams, R.J. Learning representations by back-propagating errors. Nature 1986, 323, 533–536.
  34. Goodfellow, I.; Pouget-Abadie, J.; Mirza, M.; Xu, B.; Warde-Farley, D.; Ozair, S.; Courville, A.; Bengio, Y. Generative adversarial nets. Adv. Neural Inf. Process. Syst. 2014, 27, 1–9.
  35. Mnih, V.; Kavukcuoglu, K.; Silver, D.; Rusu, A.A.; Veness, J.; Bellemare, M.G.; Graves, A.; Riedmiller, M.; Fidjeland, A.K.; Ostrovski, G.; et al. Human-level control through deep reinforcement learning. Nature 2015, 518, 529–533.
  36. Sahoo, A.K.; Pradhan, C.; Barik, R.K.; Dubey, H. DeepReco: Deep Learning Based Health Recommender System Using Collaborative Filtering. Computation 2019, 7, 25.
  37. Miotto, R.; Wang, F.; Wang, S.; Jiang, X.; Dudley, J.T. Deep learning for healthcare: Review, opportunities and challenges. Brief. Bioinform. 2018, 19, 1236–1246.
  38. Zhao, R.; Yan, R.; Chen, Z.; Mao, K.; Wang, P.; Gao, R.X. Deep learning and its applications to machine health monitoring. Mech. Syst. Signal Process. 2019, 115, 213–237.
  39. Ghasemaghaei, M. The role of positive and negative valence factors on the impact of bigness of data on big data analytics usage. Int. J. Inf. Manag. 2018, 50, 395–404.
  40. Liu, Y.; Jiang, C.; Zhao, H. Assessing product competitive advantages from the perspective of customers by mining user-generated content on social media. Decis. Support Syst. 2019, 123, 113079.
  41. Hewett, K.; Rand, W.; Rust, R.T.; van Heerde, H.J.; Hewett, W.R.K. Brand Buzz in the Echoverse. J. Mark. 2016, 80, 1–24.
  42. Janiesch, C.; Zschech, P.; Heinrich, K. Machine learning and deep learning. Electron. Mark. 2021, 31, 685–695.
  43. Pathak, A.R.; Pandey, M.; Rautaray, S. Application of deep learning for object detection. Procedia Comput. Sci. 2018, 132, 1706–1717.
  44. Krizhevsky, A.; Sutskever, I.; Hinton, G.E. Imagenet classification with deep convolutional neural networks. Commun. ACM 2017, 60, 84–90.
  45. Tajbakhsh, N.; Shin, J.Y.; Gurudu, S.R.; Hurst, R.T.; Kendall, C.B.; Gotway, M.B.; Liang, J. Convolutional neural networks for medical image analysis: Full training or fine tuning? IEEE Trans. Med. Imaging 2016, 35, 1299–1312.
  46. Rajpurkar, P.; Zhang, J.; Lopyrev, K.; Liang, P. Squad: 100,000+ questions for machine comprehension of text. arXiv 2016, arXiv:1606.05250.
  47. Torfi, A.; Shirvani, R.A.; Keneshloo, Y.; Tavaf, N.; Fox, E.A. Natural language processing advancements by deep learning: A survey. arXiv 2020, arXiv:2003.01200.
  48. Zuheros, C.; Martínez-Cámara, E.; Herrera-Viedma, E.; Herrera, F. Sentiment Analysis based Multi-Person Multi-criteria Decision Making methodology using natural language processing and deep learning for smarter decision aid. Case study of restaurant choice using TripAdvisor reviews. Inf. Fusion 2021, 68, 22–36.
  49. Halvoník, D.; Psenak, P. Design of an educational virtual assistant software. Int. J. Emerg. Technol. Learn. 2021, 16, 308–321.
  50. He, X.; Liao, L.; Zhang, H.; Nie, L.; Hu, X.; Chua, T.S. Neural collaborative filtering. In Proceedings of the 26th International Conference on World Wide Web, Perth, Australia, 3–7 April 2017.
  51. Wu, R.; Yan, S.; Shan, Y.; Dang, Q.; Sun, G. Deep image: Scaling up image recognition. arXiv 2015, arXiv:1501.02876.
  52. Li, A.W.; Bastos, G.S. Stock Market Forecasting Using Deep Learning and Technical Analysis: A Systematic Review. IEEE Access 2020, 8, 185232–185242.
  53. Khandani, A.E.; Kim, A.J.; Lo, A.W. Consumer credit-risk models via machine-learning algorithms. J. Bank. Financ. 2010, 34, 2767–2787.
More
Upload a video for this entry
Information
Contributor MDPI registered users' name will be linked to their SciProfiles pages. To register with us, please refer to https://encyclopedia.pub/register : Hamed Taherdoost
View Times: 666
Revisions: 2 times (View History)
Update Date: 07 Oct 2023
Notice
You are not a member of the advisory board for this topic. If you want to update advisory board member profile, please contact office@encyclopedia.pub.
OK
Confirm
Only members of the Encyclopedia advisory board for this topic are allowed to note entries. Would you like to become an advisory board member of the Encyclopedia?
Yes
No
${ textCharacter }/${ maxCharacter }
Submit
Cancel
There is no comment~
${ textCharacter }/${ maxCharacter }
Submit
Cancel
${ selectedItem.replyTextCharacter }/${ selectedItem.replyMaxCharacter }
Submit
Cancel
Confirm
Are you sure to Delete?
Yes No
Academic Video Service

Quick Survey

Encyclopedia MDPI is conducting a targeted survey to identify the specific barriers hindering efficient research. We invite you to spend 3 minutes defining the priorities for our next generation of structured knowledge tools.
Take Survey