Your browser does not fully support modern features. Please upgrade for a smoother experience.
β-Glucosidase in Bioconversion of Ginsenosides in Panax ginseng: Comparison
Please note this is a comparison between Version 1 by Tran Thi Ngoc Anh and Version 2 by Lindsay Dong.

Ginsenosides are a group of bioactive compounds isolated from Panax ginseng. Conventional major ginsenosides have a long history of use in traditional medicine for both illness prevention and therapy. Bioconversion processes have the potential to create new and valuable products in pharmaceutical and biological activities, making them both critical for research and highly economic to implement. This has led to an increase in the number of studies that use major ginsenosides as a precursor to generate minor ones using β-glucosidase. Minor ginsenosides may also have useful properties but are difficult to isolate from raw ginseng because of their scarcity. Bioconversion processes have the potential to create novel minor ginsenosides from the more abundant major ginsenoside precursors in a cost-effective manner. While numerous bioconversion techniques have been developed, an increasing number of studies have reported that β-glucosidase can effectively and specifically generate minor ginsenosides. 

  • β-glucosidase
  • Panax ginseng
  • ginsenosides
  • recombinant enzyme

1. Ginseng and Ginsenosides

In the Panax genus, 13 Panax species were identified (accessed on 17 April 2023 from http://www.theplantlist.org). Some Panax species have a long history of use in traditional medicine due to their composition and functionality [1]. Korean ginseng (Panax ginseng) is considered one of the most precious medicinal plants, owing to the abundance of ginsenosides of highly economical and medicinal value; however, this form of ginseng also contains additional potentially useful secondary compounds, including polysaccharides, proteins, peptides, amino acids, polyphenols, polyacetylenes, alkaloids, lipids, essential oils, phytosterols, organic acids, and terpenes [2][3][4][5][6][7][2,3,4,5,6,7]. Many such compounds, including caffeic acid, vanillic acid, coumaric acid, ferulic acid, gentisic acid, cinnamic acid, and polyactetylenes, have been reported to possess biological and pharmacological activity as antioxidants, anti-inflammatory, and/or anticancer agents [2][4][8][9][10][2,4,8,9,10]. P. ginseng has been utilized to investigate various pharmaceutical applications, including use as antioxidants, anticancer, anti-inflammatory, anti-hyperglycemic, treating cardiovascular and cerebrovascular diseases, and boosting the immune system [1][2][4][5][1,2,4,5].
Ginsenosides are recognized as the main bioactive components; after extraction and purification, the concentrations of total and individual ginsenosides serve as benchmarks to determine the quality of the final product. Based on the structure and derivatives, ginsenosides can be divided into three main groups: protopanaxadiol (PPD)-type, protopanaxatriol (PPT)-type, and oleanane-type. The PPD-type and PPT-type ginsenosides are classified based on the sugar moieties that are attached at the C-3, C-6, and/or C-20 positions while oleanolic acid is derived from β-amyrin [2][4][11][2,4,11]. In addition, the spatial distribution of ginsenosides in various parts of the ginseng plant has been a subject of some debate, with the explanation perhaps being a physiological function during tissue formation and development [12]. Furthermore, ginsenosides differ between species, and even within the same species, ginseng grown under different geographical and meteorological conditions can produce secondary compounds with variable chemical compositions and quantities [2][4][6][11][12][13][2,4,6,11,12,13].
In recent decades, the application of biotechnological techniques for ginsenoside production has become commonplace, including tissue culture to prepare biomass and stable materials for secondary compound collection, chemical elicitor treatment to increase ginsenoside synthesis in cultured ginseng cells, or adventitious roots through activation of phenylalanine ammonia lyases or the signal transducer nitric oxide. Transgenic plants are regenerated by overexpression of ginsenoside synthesis genes in plant cells, which is another efficient biotechnological way for enhancing ginsenoside yield [8]. In terms of enhancing ginsenosides yield and activities, the bioconversion of ginsenosides using microbial or recombinant enzymes is an effective method to convert major ginsenosides to minor ginsenosides that are normally present at low concentrations in fresh ginseng (Figure 1) [2]
Figure 1. Different types of ginsenosides that may be candidates for bioconversion. Ginsenosides are discriminated by the type, number of sugar moieties, and the attracted position. The major and minor ginsenosides are marked in blue and orange, respectively. The abbreviation of sugar moieties are Glc: D-glucose, Arap: L-arabinopyranoside, Araf: L-arabinofuranoside; Xyl: D-xylose; Rha: L-rhamnose.

2. β-Glucosidases and Their Functions

β-glucosidase (EC 3.2.1.21) enzymes belong to the large glycoside hydrolase (GH) family of enzymes that hydrolyze the glycosidic bond. Glycoside hydrolases are classified based on amino acid sequence similarity and conserved motifs. Under this system, 180 GH families are listed in the Carbohydrate Active enZYme (CAZY) Website (http://www.cazy.org/, accessed on 14 April 2023) [9][10][12][14][9,10,12,23]. The β-glucosidases have been categorized into the following families: GH1, GH2, GH3, GH5, GH9, GH30, GH39, and GH116. The hydrolysis of terminal and non-reducing β-D-glycosyl residues by β-glucosidase releases β-D-glucose from glycosides and/or oligosaccharides. The β-glucosidase is found in all domains of living organisms and possesses several functions such as glycolipid breakdown and exogenous glycoside metabolism in animals. In plants, the function of β-glucosidase has been reported to involve processes such as cell wall lignification, cell wall β-glucan turnover, phytohormone activation, secondary metabolism, and aromatic compound release. In addition, it participates in both sides of plant–microbe and plant–insect interactions. Furthermore, biomass conversion was also described as a function of β-glucoside in microorganisms [10][14][15][10,23,24].
The application of β-glucosidase in living organisms is also garnering more interest. The β-glucosidase used in biomass conversion is often isolated from bacteria or fungi [2][6][9][10][2,6,9,10]. Isolated β-glucosidase is a valuable enzyme for the food, waste, and biofuel processing industry [2][16][17][2,30,31]. For example, the application of β-glucosidase activity from microorganisms isolated from food sources is receiving increasing attention due to its safe and useful features. To illustrate, β-glucosidase obtained from Lactobacillus rhamnosus isolated from fermented soymilk has great potential to enrich bioactive isoflavones for the development of functional fermented soy-based products [18][32].
The hydrolysis processes mediated by β-glucosidase have been used to modify flavor precursors to enhance the quality of food and beverage. Moreover, proteins with desirable properties may be targeted to increase their abundance in plants or for overproduction in transgenic microbial or plant hosts, as well as for engineering to improve their catalytic properties for flavor enhancement, stability, nutritional improvement, and to aid in plant disease prevention [2][10][19][20][2,10,33,34]. As β-glucosidase exhibits multiple activities and functions in microorganisms, plants, animals, and humans, it is anticipated to be used in many additional, as well as continued, current applications [6][10][19][6,10,33].

3. Bioconversion of Ginsenosides

In recent decades, numerous studies have confirmed the successful chemical, physical, and biological transformation of major ginsenosides into minor ginsenosides, resulting in increased pharmacological activity (Figure 1) [2][4][8][21][2,4,8,35]. The biologically significant transformation method utilizes a biological process that has its own unique significance in maintaining its essential activities. Biotransformation involves enzymatic hydrolysis among intestinal bacteria for selective conversion to mimic biological conditions of endophytic bacteria, edible bacteria, soil microbes, etc., and could prove useful in multiple industrial sectors. Enzymatic conversions are considered safe and commercially viable biotransformation mechanisms whose products are safe for human consumption and use [2][4][9][2,4,9]. Microbial transformation and recombinant enzymes are effective methods to induce high-quality for bioconversion and are undergoing extensive study, particularly with regard to post-conversion specificity of substrates and products [2][4][5][9][10][2,4,5,9,10]. In the ginseng industry, PPD-type and PPT-type ginsenosides from P. ginseng are successfully converted to minor ginsenosides using microbes and enzymatic methods. In ginsenosides, the sugar moiety consists of 1∼4 molecules of glycosides and common sugars are D-glucose, L-arabinopyranoside, L-arabinofuranoside, D-xylose, and/or L-rhamnose. Several enzymes, including β-glucosidase, β-xylosidase, α-L-arabinofuranosidase, and α-L-rhamnosidase, have the ability to convert ginsenoside compounds based on their characteristic sugar moieties [5][22][5,36]. Intriguingly, β-glucosidase is the most prevalent enzyme with a significant and crucial role in the generation of valuable compounds that are otherwise available in only limited quantities within extracted materials [2][10][18][23][24][25][26][27][28][29][30][31][32][33][2,10,29,32,37,38,39,40,41,42,43,44,45,46]. The mechanism of β-glucosidase can be classified as two reactions: glycoside hydrolase (GH) and glycoside transferase (GT) activities; however, GT activities and its application are not commonly exploited due to its sophisticated synthesis and the high cost of the reaction [22][34][35][36,47,48]. Since Rb1 is the most abundant compound in ginseng, it is frequently employed as the primary substrate and initiator in bioconversion reactions. The Rb1 molecule consists of two glucose molecules at the C3 position and two more at the C20 position; these glucose moieties are readily cleaved to produce intermediates or minor target compounds [2][6][8][9][36][37][38][39][40][41][42][2,6,8,9,49,50,51,52,53,54,55]. Ginsenoside bioconversion is illustrated in Figure 2.
Figure 2. Overview of ginsenoside bioconversion. The PPD and PPT pathways are indicated in the green and pink boxes, respectively. The changed sugar moieties are showed in blue. The abbreviations of sugar moieties are as follows: Glc: D-glucose, Arap: L-arabinopyranoside, Araf: L-arabinofuranoside; Xyl: D-xylose; Rha: L-rhamnose. The marked ‘’-‘’ before sugar moieties indicted the hydrolysis. The lid arrows represent confirmed conversion pathways. Interrupted arrows indicate predicted biotransformation pathways.

4. β-Glucosidases Applications in Bioconversion of Ginsenosides

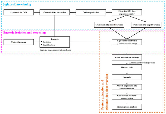
The β-glucosidase source may be obtained from microorganisms isolated from the soil of a ginseng farm, soybean, tea, human digestive system, kimchi, and other fermented food [18][43][44][45][46][47][48][49][50][51][14,32,61,62,63,64,65,66,67,68]. While the majority of β-glucosidases capable of ginsenosides bioconversion have been identified in bacteria, similar enzyme activity has also been found fungus, and in Aspergillus niger, Armillaria mellea, and in particular [52][53][54][55][56][15,28,69,70,71]. The enzyme catalyzes the hydrolysis of glycosidic bonds to terminal non-reducing residues in β-D-glucosides and oligosaccharides, releasing glucose and transforming the major ginsenosides into the corresponding minor ginsenosides. The bioconversion of ginsenosides follows different hydrolytic pathways within a multiple-step process. The hydrolytic pathway is determined by the stereospecificity of the enzyme for C-3/C-20 or C-6/C-20 linked sugars in PPD- and PPT-type ginsenosides, respectively. These β-glycosidases yield significant quantities of minor ginsenosides because they can simultaneously hydrolyze several major ginsenosides [10][57][10,16]. A simple bioconversion process of ginsenosides by a biological method that is commonly used in the laboratory is briefly described in Figure 3.
Figure 3. General process of ginsenoside conversion by microorganisms and recombinant enzymes. The procedure for isolating and screening bacteria and the method for cloning the recombinant enzymes are described in the pink and blue boxes, respectively. The steps involved in protein extraction and ginsenoside bioconversion are outlined in the brown box. GOI: Gene of interest.
Ginseng plants have a long lifespan, ranging from four to six years, and the quality of their phytochemical compounds is low. Therefore, using ginseng as the primary material for large-scale industrial production is time-consuming and costly. Alternately, cost-effective sources of phytochemical compounds with similar structures and high biomass have been studied. 
β-glucosidase not only induces bioconversion of ginsenosides, but has also been studied in the interaction between ginsenosides and protein domains that recognize the specific functions in living organisms such as structural or metabolic functions. Specifically, BaBgl3B isolated from Bifidobacterium adolescentis ATCC15703 acts as a biocatalytic tool for ginsenoside transformation and for the preparation of active glycosides and aglycones [17][58][31,74].
Several approaches to predict and identify bioconversion participants are required in order to increase applicability of the method. Such processes often involve morphological observation and screening based on the activity of a specific substrate group [31][39][59][44,52,58].

5. Bioconversion of Ginsenosides by β-Glucosidase Enzymes Obtained from Microorganism

Bacteria, fungi, and yeast have been identified in the bioconversion of ginsenosides (Table 1) [8][49][50][60][61][62][8,20,66,67,76,77]. The isolation and purification of β-glucosidase are time-consuming and expensive processes. Therefore, whole-cell protein preparations are frequently used in the bioconversion of ginsenosides, despite the low enzymatic activity within the preparation and the presence of numerous other undefined factors. The β-glucosidase activity of a microorganism can be examined via ginsenoside conversion and minor ginsenoside synthesis. In this case, the bacteria were cultivated under artificial conditions using ginsenosides as a carbon source. The activity of β-glucosidase can be manipulated during fermentation process by adjusting ginsenoside types, reaction concentration of enzyme or substrate, ion, pH, or temperature. Multiple studies have demonstrated that the optimal reaction conditions depend on the bacterial strains used and the rate of microbial growth that influence the reaction’s activity [5][9][10][43][5,9,10,14]. After induction of microbial biotransformation, the functionalities of fermented ginsenosides are assessed. Antioxidant activity is common among compounds extracted from medicinal plants. Compared to non-fermented ginseng, fermented ginseng shows greater hydroxyl radical scavenging and antioxidant activity. Minor ginsenosides derived from Rb1 or Rc, such as Rd, inhibit lipid oxidation and suppress the antioxidant defense system in various in vitro assays [2]. Anti-cancer activity, in particular, is of great interest for human applications. Anticancer effects of P. ginseng minor (but not major) ginsenoside have been demonstrated in vitro, in vivo, ex vitro, and ex vivo in both animal and human cancer cell lines [2][23][27][33][51][2,29,40,46,68].  In addition to using ginsenosides as the primary source material, β-glucosidase can also be used to synthesize a few minor ginsenoside structures, although the mechanism is unknown. 

6. Bioconversion of Ginsenoside by Recombinant β-Glucosidases

While whole-cell preparations for ginsenosides biotransformation are fairly simple to prepare and use, it is difficult to regulate off-target processes and perform glycosides hydrolysis for selective enrichment of ginsenosides. It is also difficult for the food and cosmetics industries achieve a large-scale safe approach due to challenges such as scarcity of microorganisms certified to be generally recognized as safe (GRAS), the difficulty of scaling up fermentation, the slow reaction rate, and the presence of novel end products [2][9][10][2,9,10]. These restrictions can be overcome by using purified recombinant β-glucosidase, which has been shown to be extremely effective and has a short reaction time to high yields. Studies using β-glucosidase recombinant enzymes have shown successful conversion of ginsenosides almost reported in GH1 and GH3 family. Differences in amino acid sequence, structure, and interactions are among the many factors that contribute to the specificity of enzymes with substrates [5][10][15][53][5,10,24,28]. Nonetheless, the lack of acceptable hots for recombinant expression of β-glucosidase has hampered the adoption of food-grade preparations. The majority of studies of recombinant β-glucosidase gene expression and bioconversion of ginsenosides continues to employ the E. coli system as a host, which is a significant barrier to the continued implementation of recombinant enzymes in high-quality food products.  Several landmark studies of β-glucosidase expression in GRAS organism have hinted at its potential for enhancing the nutritional content and quality of food, pharmaceuticals, and functional foods [33][44][48][63][64][46,57,61,65,80]. However, there are limitations that must be overcome for the large-scale use of β-glucosidase in these ways. There are extreme circumstances, such as pH, temperature, and concentrations of enzyme and substrate, and the difficulty of isolation and purification recombinant enzyme applications [19][22][25][29][31][35][46][51][65][66][67][68][33,36,38,42,44,48,63,68,72,73,88,89].

7. Other Methods for Ginsenoside Bioconversion

Ginsenosides may be converted not only by biological methods but also by physical and chemical approaches. Many mechanisms are involved in the physical transformation of saponin composition, notably of the sugar moiety. In addition, several physical methods can successfully transform ginsenosides, namely heating, steaming, air-drying, sulfur fumigation, high hydrostatic pressure (HHP), and microwave treatment. However, with the exception of steaming, these processes have not yet been applied commercially [12][23][51][69][70][12,29,68,84,94]. Regarding chemical methods, acidic and alkaline hydrolysis at high temperatures, high pressure, and high pH has been used to the cleave or degrade major ginsenosides into minor ginsenosides for increased biological and pharmacological activity. Nonetheless, it is challenging to control the side reactions and implement the hydrolysis of glycosylation for selective ginsenoside enrichment [8][12][71][8,12,95].
Academic Video Service